sunbet·官方(中国)
学校首页
|
篮球学院
|
书记信箱
|
院长信箱
学院概况
学院简介
组织机构
现任领导
师资队伍
教授博士
教师队伍
申博sunbet官网
组织机构
规章制度
组织生活
党校教育
教育教学
组织机构
规章制度
本科生教育
研究生教育
成人教育
教学研究
实验室建设
招生专栏
科学研究
学术交流
科研项目
科研成果
专利成果
核心期刊名录
学生工作
学工队伍
学生党建
学院共青团
就业指导
班级风采
心理健康教育
制度建设
校友风采
教育工会
分工会工作
二级教代会
教职工活动
运动竞赛
规章制度
校内赛事
校外赛事
成绩荣誉
大学体育
体育运动委员会
体质测试
阳光长跑
管理制度
公共体育教学
下载专区
审核评估
首页
> 教育教学 >
本科生教育
> 正文
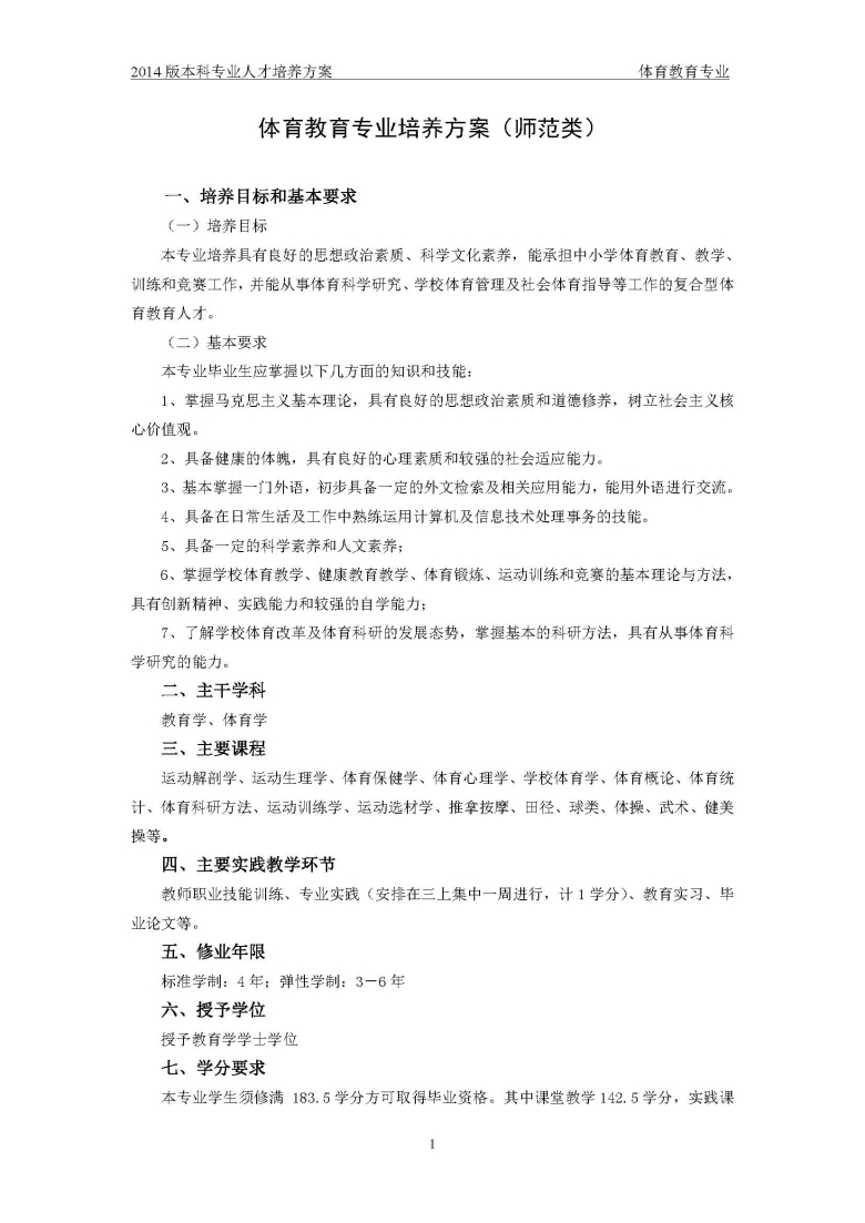
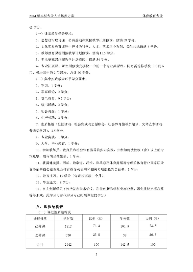
体育教育培养方案
作者: 时间:2015-08-26 点击数:
上一篇:
2018版体育教育专业人才培养方案
下一篇:
表演-体育表演方向培养方案
友情链接
/LINK
联系地址:安徽安庆集贤北路1318号 版权所有:sunbet·官方(中国)